
(转自:数字新能源DNE)股票配资官网平台
数字新能源DataBM.com获悉,6月12日,湖南华民控股集团股份有限公司(以下简称“华民股份”)发布关于签署投资意向协议的公告。

根据公告,为满足公司战略发展需要,华民股份与广东天太机器人有限公司(以下简称“天太公司”或“标的公司”)签署《投资意向协议》,将按照估值不超过11亿元,通过认缴新增注册资本额或受让老股的方式,以现金投资不超过人民币1亿元,交易完成后预计持股比例为8%左右。
本次签署的《投资意向协议》为意向性合作协议,尚未签署正式的投资协议,本次交易相关事项尚存在一定的不确定性。
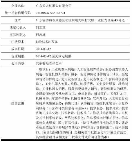
公告显示,广东天太机器人有限公司成立于2014年3月,法定代表人何志雄,注册资本为1596.13万元。其经营范围包括工业机器人制造,人工智能硬件销售,服务消费机器人制造,轴承、齿轮和传动部件销售等。

需要注意的是股票配资官网平台,天太公司2024年度实现营收2862.99万元,净利润亏损3042.48万元。2025年一季度,该公司实现营收1330.24万元,净利润亏损557.78万元。截至2025年3月31日,天太公司净资产为698.99万元。

公开资料显示,华民股份成立于1995年7月,法定代表人为欧阳少红,注册资本约5.8亿元。其原是一家专注于从事新材料研发和技术应用的企业,由于主业不振,于2022年8月收购鸿新新能源80%股份,正式跨界光伏。
华民股份跨界光伏后聚焦单晶硅棒和硅片环节。2024年,公司鸿新新能源“高效N型20GW单晶硅棒、14GW单晶硅片项目”二期与鸿晖新能源“年产10GW异质结专用单晶硅片项目”一期点火投产。
业绩方面,华民股份2024年实现营收10.32亿元,归母净利润亏损2.98亿元;2025年一季度,公司实现营收2.4亿元,归母净利润亏损3306万元。
需要注意的是,华民股份从2022年起陷入亏损,且亏损额在逐年提升。截至2024年12月31日,华民股份累计亏损已达5.31亿元。

由此看出,亏损严重的华民股份正迫切寻求新赛道转型,以求止损。
来源:数字新能源DNE整理

添加小助理,入群交流
更多信息点击“阅读原文”
TCL中环新一代BC组件亮相SNEC,以技术创新书写光合未来
划重点!2025年SNEC光伏展这些你注意到了没?
最低1.398元/W!国家能源集团1.2GW光伏项目EPC总包中标候选人公示
3GW!辽宁一地启动光伏发电项目竞配
中国光伏或受冲击!这一国家欲对进口组件征18%税收!
]article_adlist-->总投资50亿元!江苏10GW光伏电池项目投产!
]article_adlist-->免责
声
明
①凡本号原创内容版权均为“数字新能源DNE”独家所有,任何媒体、网站或个人在转载使用时需获得账号的书面授权,违反者本网将保留依法追究责任的权力。
②本号转载并注明其他来源的稿件,是本着为读者传递更多信息的目的,并不意味赞同其观点或证实其内容的真实性。
③如需申请授权及投诉等问题,可后台联系小编。

转载是一种动力 分享是一种美德股票配资官网平台
]article_adlist-->
海量资讯、精准解读,尽在新浪财经APP
欣旺配资提示:文章来自网络,不代表本站观点。